(维权网信息中心报道)2025年10月18日,本网获悉:2025年10月16日,山东济南女访民赵爽在网上实名公开举报济南市公安局市中区分局治安大队副大队长刘海涛(警号014646),控诉刘海涛身为警察,在截访过程中以协助翻案、追查骗子为诱饵,胁迫利诱其发生性关系并长期玩弄、致其怀孕流产;刘海涛滥用职权、以权谋私、非法查询侵犯其公民隐私信息、对其进行打击报复、诬告陷害;刘海涛玩忽职守、公车私用、带组值班期间出来睡女人、值班期间外出喝酒吃烧烤、接受管理对象吃请、接受下属吃请、接受下属贿赂、接受当事人贿赂、搞封建迷信被道士骗钱;刘海涛收受贿赂有案不立、不作为、失职渎职、纵容家属知法犯法、严重违法乱纪。
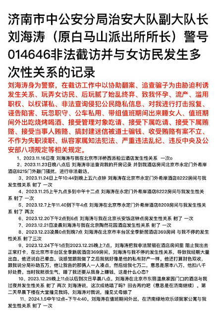
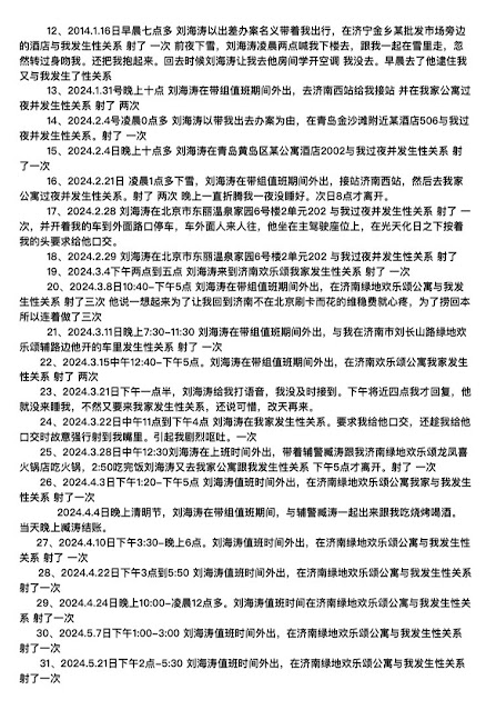
2023年,赵爽遭遇杀猪盘诈骗,因骗子受公安系统庇护而被迫到北京上访维权,遭到时任济南市公安局市中区分局白马山派出所所长刘海涛(现任市中区公安分局治安大队副大队长)带队拦截。在截访过程中,刘海涛表示只有他才能解决问题,除了他,没人能办得了这个案子,以此威逼赵爽与其发生不正当性关系,此后长期纠缠迫使赵爽与其维持性关系,直至赵爽怀孕流产。其间,刘海涛还以帮助赵爽追回被骗款为名,向赵爽索取“好处费”,骗色又骗财。在赵爽无法忍受被迫在网上控诉刘海涛的行径后,中共当局为庇护其打手,先后多次罗织罪名构陷打压赵爽。济南市市中区公安分局先是以“侮辱他人”罪名将赵爽拘留7天;2025年7月26日又以“寻衅滋事罪”将赵爽抓进看守所,并追加“侮辱国旗罪”“敲诈勒索罪”,连赵爽10岁的女儿也被留下案底;2025年9月30日,市中区公安分局刑警四中队又以赵爽“侮辱”刘海涛为名暴力抓捕拘留赵爽;为迫使赵爽噤声,当局利用权力调查赵爽的公民私人信息和社会关系,骚扰威胁其家人朋友。





文章来源:维权网
